본문 바로가기

알고싶은

교사를 위한 학습분석, 학생의 학습효율을 높이는 과정(독일의 The LAPS project 사례)

반응형

시험과 학습 성공을 위한 학습분석 프로젝트

The LAPS (Learning analytics for exams and study success) project

 

독일 슈투트가르트 미디어 대학교(Stuttgart Media University)에서 탈락 위기에 있는 학생을 식별하고 이를 통해 학습 초기 단계에 교직원과 학습자의 증거 기반 인터벤션을 제공하여 상호작용을 촉진하기 위해 개발

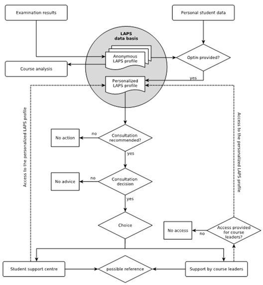
교사를 위한 학습분석, 학생의 학습효율을 높이는 The LAPS (Learning analytics for exams and study success) project는 아래 그림과 같이 진행

The LAPS

교사를 위한 학습분석, 학생의 학습효율을 높이는 과정 속 핵심사항

프라이버시의 윤리적 이슈(Ethical issues of privacy), 자발성(voluntariness), 자기결정(self-determination), 자기책임(self-responsibility), 개인 존중(respect of individuality), 기밀성과 익명성(confidentiality and anonymity)

학습분석 데이터 수집
학습분석 데이터 수집

교사를 위한 학습분석, 학생의 학습효율을 높이는 과정에서 수집하는 데이터

매 학기마다 등록된 학습자 수, 중도탈락률, 성공적인 학습 진행 상황, 평균 위기 가능성, 최소/평균/최대 학습자 연령, 성별 분포, 대학 입학시험의 평균 성적 및 프로그램 낙제에 대한 정보를 제공

학습분석 데이터 수집
학습분석 데이터 수집

학습분석을 위한 수집한 데이터의 활용

학습자의 핵심 학습 진행상황 리스트를 만들고 특정 프로그램, 강의, 학습자 집단에 대한 정보를 제공하여 학기별 강의에 대한 비교 분석을 가능

학습분석 데이터 활용
학습분석 데이터 활용

성적 분포, 합격 횟수, 평균 성적, 낙제 횟수, 등록 횟수에 대한 접근성 제공

학기별 학생들이 취득한 ECTS 학점분포를 비교하여 ECTS 학점을 달성하지 못할 때 가능한 구조적 문제 식별

 

시사점

- LAPS는 지식 습득의 목적을 띠는 강의에서 매시간 테스트를 통한 지식 획득을 평가하는 목적으로 적합함

- 학습 초기 단계에서 증거 기반 인터벤션 제공이 가능하도록 개발되어 학생의 낙제위험을 지원하는 목적으로만 사용할 뿐 학생의 평가에는 활용하지 않았을 것으로 보임

- 프라이버시, 기밀성, 익명성 등의 윤리적 이슈에 대해 고려하고 있음

반응형